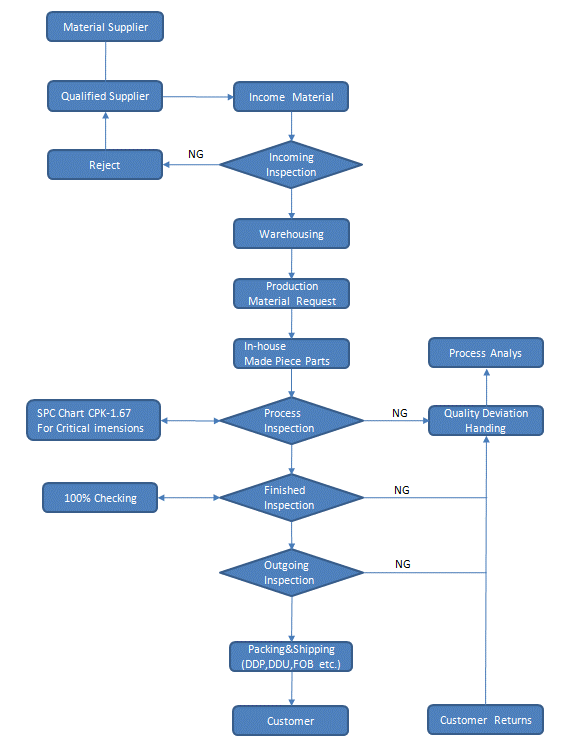
Quality Control Flow
We strictly follow ISO 9001:2015 quality management system in the production.Our excellent QA team will guarantee the material quality,processing control and outgoing quality control,just to ensure to meet customers’ requirements perfectly. We specialize in low and medium volume production of industrial machined parts including customized precision parts, prototypes. We create 3D models using your broken or working parts, machinery, or specs to produce high quality parts that work exactly as you need them to.Quality policy :
● Material Quality Check
● In Process Quality Check
● Final Product Quality Check

Quality Control System
Kintec uses a state of the art facility to ensure all production is manufactured with the highest quality. We draw on the latest technology when it comes to excellence in part production. Our quality department works within the structure of our quality system to verify that customer requirements are met. All customer drawings are referred to thus, ensuring parts are designed using your exact specifications.
Reports & Studies
Our Quality department is capable of issuing the following reports and studies:
● Full ISR (Initial Sample Run) on all dimensions on print
● PPAP, including dimensional layout, PFMEA, Control Plan, Flowcharting, operator instructions
● Material Certifications for raw material, plating and other services.

